这是生态环境部首次就限制类和淘汰类污染防治技术目录征求意见。
8月14日,生态环境部发布《国家污染防治技术指导目录(2024 年,限制类和淘汰类)》(征求意见稿),对《国家污染防治技术指导目录(2024年,限制类和淘汰类)》公开征求意见,征求意见的截止时间为2024年8月30日。
▼图片来源:生态环境部
具体来讲,这次的目录包括7项限制类技术和13项淘汰类技术,涉及除尘、脱硫脱硝、VOCs治理等大气污染防治领域,其中不乏一些曾经占据较大市场份额的技术,如VOCs(挥发性有机物)光催化及其组合净化技术等。
1
污染防治技术目录重大转变增加“限制类”“淘汰类”目录
过去,生态环境部每年都要发布《国家先进污染防治技术目录》,其中又细分为大气污染防治、噪声与振动控制领域、水污染防治领域、固体废物和土壤污染防治领域等几大类。
最近一次发布这个目录,是在今年1月,印发的是2023年《国家先进污染防治技术目录(固体废物和土壤污染防治领域)》,共有23项。
▼图片来源:生态环境部
不过,从今年9月开始,这个技术目录制度将发生重大改变。
为了深入贯彻党的二十大和二十届三中全会精神,认真落实全国生态环境保护大会要求,更好发挥技术指导作用,推动生态环境领域设备更新和技术进步,生态环境部决定,将原《国家先进污染防治技术目录》调整为《国家污染防治技术指导目录》,并按年度、分领域发布鼓励类、限制类和淘汰类污染防治技术。
也就是说,原来,生态环境部发布的是“先进污染防治技术目录”,大致相当于改革以后的“鼓励类”技术目录。
而改革以后,除了“鼓励类”技术目录,又增加了“限制类”和“淘汰类”技术目录,既有正向鼓励的,又有负向限制和淘汰的,更加全面了。
与改革之前一样,这个目录还是要分为不同的领域,不出意外的话,应该大致还是分为气、水、固废和土等几类。
而按照生态环境部的计划,今年围绕大气污染防治、噪声与振动控制领域,要在9月份发布限制类和淘汰类目录,在12月份发布鼓励类目录。
这次的征求意见稿,就是为了9月即将发布的限制类和淘汰类目录做准备,是那份目录出台之前的必经流程。
据《中国化工报》报道,这也是生态环境部首次就限制类和淘汰类污染防治技术目录征求意见。
2
限制类7项,淘汰类13项主要涉及大气污染防治领域
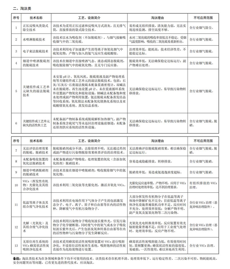
具体来讲,这次的目录共有20项技术,其中限制类7项,淘汰类13项,主要涉及除尘、脱硫脱硝、VOCs治理等大气污染防治细分领域。
其中,限制类技术包括:
低效湿式除尘技术,低效干式除尘技术,玻璃钢湿式电除尘(雾)器,烟气湿法除尘脱硫一体化技术,未实现自动控制的脱硫、脱硝设施,VOCs(挥发性有机物)洗涤吸收净化技术,以及无控制系统或控制系统未实现对关键参数进行自动调节控制的燃烧、冷凝、吸附-脱附、吸收类VOCs 治理技术。
淘汰类技术包括:
正压反吸风类袋式除尘技术,水喷淋脱硫技术,电子束法脱硫技术,烟道中喷洒脱硫剂的脱硫技术,关键组件或工艺单元缺失的湿法脱硫,关键组件或工艺单元缺失的活性焦工艺技术,无法评估治理效果的脱硫、脱硝技术,未配备吸收装置的氧化法脱硝技术,烟道中喷洒脱硝剂的脱硝技术,VOCs(挥发性有机物)光催化及其组合净化技术,低温等离子体及其组合废气净化技术,光解(光氧化)及其组合废气净化技术,以及无原位再生系统的VOCs 蜂窝状活性炭吸附净化技术。
关于这些技术详细的工艺设施简介、限制淘汰理由、限制或不可应用范围,可以参见文末的附表。
这里面,如果是被列入淘汰类目录的技术,那么在各领域和条件下均不可使用。
生态环境部表示,这类技术存在机理不清、处理效率低下、运行稳定性差、二次污染不可控、物耗能耗高、安全问题突出等问题,已有更先进的替代技术,所以应该淘汰。
其中,不乏一些曾在VOCs治理市场占据较大市场份额的技术,如VOCs(挥发性有机物)光催化及其组合净化技术。
业内专家在接受《中国环境报》采访时表示,这类技术设施简陋、工艺落后,部分技术在除臭方面能起到一定作用,但是在处理高浓度VOCs废气时,降解效率非常低,一般在30%以下,属于低效处理设施。
而在调研中发现,工业涂装行业、印刷行业这类技术应用率高,有的超过50%。随着技术的逐步成熟,这类技术的淘汰已经成为趋势。
另外一类,限制类技术,则为仅在某些领域和条件下可使用的技术。
生态环境部表示,该类技术存在处理效率较低、运行稳定性较差、二次污染处理难度较大、技术经济性较低等问题,但在某些领域和条件下有适用性、尚无合适的替代技术,因此需要限制其应用范围。
3
曾召开三次专家研讨会面向40家单位公开征求意见
这次征求意见稿发布的同时,生态环境部还同步发布了一份《编制说明》,对此次目录的编制过程做了详细的说明。
原来,今年1-6月,为了更好地聚焦生态环境保护中心工作,发挥技术指导作用,生态环境部就开始研究《目录》定位、工作思路、主要内容等,制定《目录》工作方案。
工作方案明确,鼓励类《目录》继续通过广泛征集并遴选后,组织专家编写;限制和淘汰类《目录》则主要由相关业务司局提供,组织政策、管理和技术专家共同研究编写。
到了7月5日,生态环境部组织召开了第一次限制和淘汰类《目录》编制专家研讨会,研究限制和淘汰类技术定位,初步梳理出《目录》技术清单。
7月12日,生态环境部又组织召开了第二次限制和淘汰类《目录》编制专家研讨会,研究《目录》内容,形成《目录》(初稿)。
会后,又组织行业专家分别在除尘、脱硫脱硝、VOCs治理技术领域进行了进一步研讨和征求意见。
7月26日,生态环境部组织召开了第三次限制和淘汰类《目录》编制专家研讨会,对《目录》(初稿)逐条进行修改完善和审查,最终形成了《目录》的征求意见稿。
总之,这次的7项限制类技术、13项淘汰类技术目录,是经过三次专家研讨会,多次研讨和征求意见得出来的。
未来,这次的征求意见稿还将面向40家单位、行业协会、高校、企业等公开征求意见。
注意到,征求意见的对象主要包括国家发改委、科技部等部委,各省级生态环境厅,生态环境部下属各督察局、环科院,清华大学、上海交通大学等高校,中国环保机械行业协会、中国有色金属工业协会等协会,以及龙源环保、龙净环保、菲达环保、青岛华世洁等企业。
不出意外的话,这份名单在公开意见后将最终确定,并于今年9月发布。而到了12月,2024年大气污染防治领域鼓励类的技术目录也将发布。
附:国家污染防治技术指导目录(2024年,限制类和淘汰类)
